
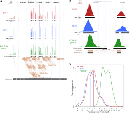
Location of BDP1, BRF1, and POLR3D peaks on tRNA genes. (A) UCSC Genome Browser view of the indicated region of chromosome 6, which contains a number of tRNA genes. The BRF1 and BDP1 visual peak tracks were generated from an overlap profile as described in Zhang et al. (2008). The y-axis indicates cumulated tag weights. For the POLR3D visual track, the same method was used except that the tags were not extended to the actual size of the sequenced fragments to prevent any artificial tag overlaps coming from adjacent peaks reflecting adjacent RNA polymerases. Below each of the BRF1, BDP1, and POLR3D peaks, the unique match coverage is shown, indicating the regions spanned by tags unique within the BRF1, BDP1, and POLR3D peaks, respectively. (B) Zoom-in of a small region of chromosome 6. (C) The density of peak maxima for all tRNA genes displaying BDP1, BRF1, and POLR3D peaks was plotted relative to the TSSs.











