
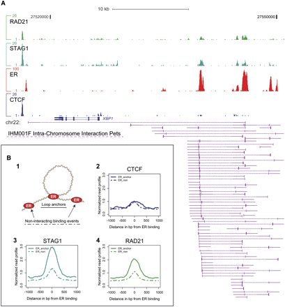
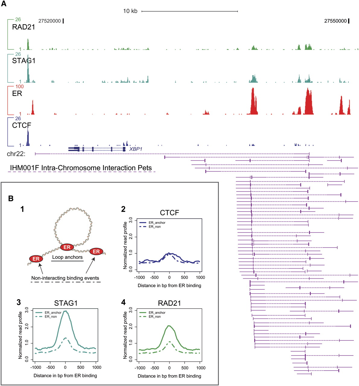
Cohesin preferentially associates with estrogen receptor–mediated through-space chromatin interactions. (A) Genomic binding of cohesin (RAD21 and STAG1), estrogen receptor alpha, and CTCF are shown as genomic enrichment tracks above the genome annotation of the known ER target gene XBP1, and ChIA-PET interaction data (Fullwood et al. 2009) are shown as purple sequencing tracks beneath the genome annotation. (B, 1) ER binding events were divided into loop anchors and noninteracting binding events. Association of CTCF (2), STAG1 (3), and RAD21 (4) with ER-interacting binding events (loop anchors, solid lines) and ER noninteracting binding events (dashed lines) are shown.











