
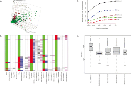
Identifying cell line specificity within histone modification profiles. (A) Four-dimensional plot showing raw data for H3ac for 13,407 PCR products on the microarray with data common to all experiments. Each sphere denotes a PCR product used in the analysis (13,407 spheres in this plot). The three axes denote the mean Z-score of H3ac modification in GM06990, HeLa-S3, and HFL-1 and the sphere size is proportional to the mean Z-score in the fourth cell line (MOLT4). Red spheres are PCR products that are called cell line-specific (FDR = 0.0001), Green are PCR products that are not cell line-specific. Green spheres tend to line up along the main diagonal while the red spheres are biased toward one or more axis. (B) Number of cell line-specific regions at different stringencies. For each FDR, all the PCR products that were cell line-specific were further filtered so that the mean Z-score is >1.5 in at least one of the four cell lines. Products that were closer than 200 bp were merged to define cell line-specific regions. (C) Cell line specificity profiles for 1890 PCR products that are cell line-specific for at least one histone modification. The FDR level was set to 0.01% and the same filtering was applied. The five main columns show the specificity for each of the histone modifications (green: not cell line-specific, red: cell line-specific). Four additional columns next to each of these five columns indicate the contribution of each cell line to the cell line specificity. For each cell line, a cell is colored only if the mean of the replicates for that cell line is significantly higher than the mean of all the replicates (blue: GM06990, gray: HeLa-S3, black: HFL-1, pink: MOLT4). (D) The distributions of the distances from the nearest GENCODE TSS of cell line-specific PCR products for H3K4me2. From left to right, box plots representing: cell line-specific tiles (FDR = 0.01%, filtered as in A), significantly modified (Z-score above the 95th percentile) but not cell line-specific PCR products in GM06990, HFL-1, HeLa-S3, and MOLT4. The width of each box is proportional to the square root of the number of PCR products in each group. Cell line-specific PCR products are significantly farther from TSS compared to highly modified but not cell line-specific tiles (see P-values in Table 3).











