
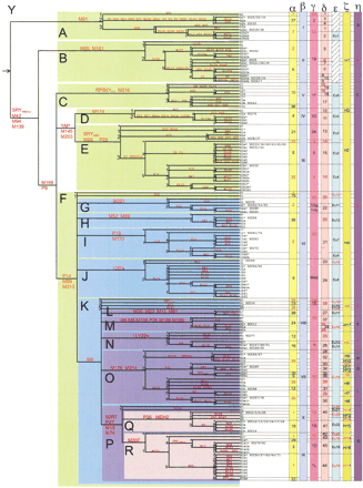
The single most parsimonious tree of 153 haplogroups (left) showing correspondences with prior nomenclatures (right). The root of the tree is denoted with an arrow. Haplogroup names and Y Chromosome Consortium (YCC) sample numbers are given at the tips of the tree, and major clades are labeled with large capital letters and shaded in color (the entire cladogram is designated haplogroup Y). The “*” symbol indicates an internal node on the tree or paragroup (see text). For space reasons, subclade labels are entered to the left of the corresponding links. Mutation names are given along the branches; major clades are labeled with a larger font than are their subclades. The length of each branch is not proportional to the number of mutations or the age of the mutation; each subclade is given a unit of depth in the tree. Some of the branches were elongated artificially to make room for a number of phylogenetically equivalent markers on a single branch. The order of phylogenetically equivalent markers shown on each branch is arbitrary. Prior nomenclatures are named according to author and are taken from the following publications: (α) Jobling and Tyler-Smith (2000) and Kaladjieva et al. (2001); (β) Underhill et al. (2000); (γ) Hammer et al. (2001); (δ) Karafet et al. (2001); (ε) Semino et al. (2000); (ζ) Su et al. (1999); and (η) Capelli et al. (2001). Noncontiguous naming systems in prior nomenclatures result either from the use of non-PCR markers that have not been typed on the YCC panel or unpublished lineage definitions. Prior haplogroup names shown in red are found in more than one position in the phylogeny. Cross-hatching within the “Semino” nomenclature indicates lineages that cannot be named according to their system. Mutations M104 and P22 on lineage M2 are independent discoveries of the same polymorphic marker.











